各Bwin体育
:
为切实做好“大学生创新训练计划”项目的建设工作,根据学校要求,决定开展2019年“大学生创新训练计划”项目第二次结题验收工作。现将相关工作通知如下:
一、结题对象
1.成都大学2018年省级、国家级大学生创新训练计划项目(附件1)
2.成都大学2019年校级大学生创新训练计划培育孵化项目(附件2)
二、结题要求

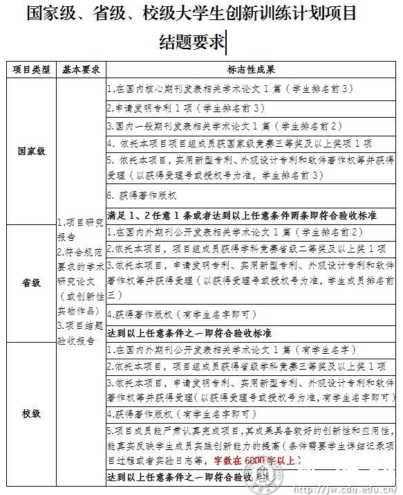
三、结题材料
1.结题报告(纸质+电子版)。申请结题的项目负责人在教务处网页“资料下载-常用表格”栏目下载并认真填写对应级别的《成都大学大学生创新创业训练计划项目结题报告》。
2.成果材料(纸质复印件+扫描电子版)。成果材料的纸质版和电子版都要求完整。已发表论文的,需要提供论文期刊的封面、目录、完整的正文;实物性成果应提交说明书、试验报告及鉴定书;专利需提交专利证书;学校认可的其它成果材料。结题材料不得弄虚作假,若有弄虚作假,一经查实,将不予结题并通报批评。
四、报送要求
请各Bwin体育
于2019年11月1日下午17:00前,以Bwin体育
为单位将本Bwin体育
的结题验收报告报送至教务处实践教学科,电子版压缩为一个文件包,以“XXBwin体育
2019年创新项目结题验收材料”命名,发送至邮箱[email protected]。联系电话:84616053。教务处不接收学生个人的结题报告。
五、注意事项
1.2019年校级立项大学生创新训练计划培育孵化项目的项目必须结题,不允许延期
2.2018年省级、国家级立项的项目最多可以延期半年,因特殊情况申请延期的项目,请到教务处网站“资料下载”栏下载并填写《成都大学大学生创新创业训练计划项目延期结题申请表》
3.因特殊情况需变改负责人的,请到教务处网站“资料下载”栏下载并填写《成都大学大学生创新创业训练计划项目信息变更申请表》,与结题材料一起提交。
4. 所有项目不论结题或延期都必须提交相关材料,否则将予以终止。
成都大学教务处
2019年9月10日
附件1:成都大学2018级省级国家级大学生创新训练计划项目.xlsx (19.54k)[下载]
附件2:成都大学2019年大学生创新训练计划孵化培训项目.xlsx (2,070.58k)[下载]
一审:
二审:
三审: